欢迎访问新医改评论 XYGPL.COM 您是第 3691896 位访问者
2025年Q1-Q3在中国城市公立医院市场(化+生+中)销售额超过6381亿元,同比下滑1.22%。化学药占比下滑至64.24%,中成药占比保持在15%左右,生物药占比首次突破20%。化药及生物药以抗肿瘤和免疫调节剂为主,TOP20品牌中,有9个品牌涨幅达双位数;中成药以心脑血管疾病用药为主,TOP20品牌中,有6个品牌有正增长。
米内网 2026-02-10

美国东部时间2月5日晚7点。美国政府在白宫隆重举行TrumpRx.gov(特朗普药房)上线仪式,美国总统特朗普高调宣布,此举将带来“历史上最大规模的处方药降价”。
自然药论 2026-02-092月6日,贵州省六盘水市中级人民法院一审公开宣判原贵阳医学院党委委员、副院长,原贵阳医学院附属医院党委副书记、院长王小林受贿一案,对被告人王小林以受贿罪判处死刑,缓期二年执行,剥夺政治权利终身,并处没收个人全部财产,对王小林受贿所得财物及其孳息依法予以追缴,上缴国库。
经济观察报 2026-02-09


2025年江苏推进药品器械监管改革与设备更新,重点支持县域医共体和头部医疗机构,高端医疗设备采购需求激增,CT、MRI等设备中标金额占比超60%。
健康界 2026-02-09
医药零售行业筑底完成,未来,将以专业服务决胜存,以“全生命周期管理体系”锚定成熟家庭及银发高潜群体,以“敏捷库存响应”适配消费节奏和季节性变化,成为消费者价值导向的“健康解决方案提供商”。
中康洞察Sinohealth Insight 2026-02-09
由于DRG推开之后,大型医院由于主要处理重症和复杂疾病,其营收上量比较容易。但对二线三级医院和广大的中小型医院,随着床位周转率的提高,会面临床位空置率提高的问题。因此,这些医院会将一部分床位转为康复和护理床位,推动病人在院内不同专科之间的无缝衔接,保证所有收入留在自身体内。
Latitude Health 2026-02-09虽然儿科受到人口的制约,未来将面临客流的持续下降,但市场的分化已经开始,医疗资源发达的地区仍将保持正向增长,而DRG则对儿科是先抑后扬的过程,进一步推动了儿科的强弱分布不均。
Latitude Health 2026-02-092月5日晚,特朗普宣布TrumpRx高调上线。在该平台上,司美格鲁肽可以打九折、达格列净二甲双胍缓释片可以打七折、泮托拉唑可以打五折……美国医保价格治理再次披上“抄”中国“作业”的影子。一边是,跨国药企苦心经营数十年的高价体系;另一边是,政府亲手搭建的“比价平台”。
E药经理人 2026-02-09
2026年2月4日,礼来公司公布的2025年全年财报显示,其代谢疾病药物替尔泊肽以365.07亿美元的销售额取代默沙东的K药成为新一代全球“药王”。如按当天汇率折算,其销售额约为2538亿元人民币,相当于2024年我国全国所有城市公立医院用药规模(8531亿元)的30%,与2024年我国全国所有县级公立医院的用药规模(2687亿元)相近。
自然药论 2026-02-06全球两大跨国药企诺和诺德和默沙东在2026年2月初,相继发布2025年财报。没有悬念,诺和诺德的司美格鲁肽,全球销售额已超越默沙东的Keytruda(“K药”)。
财经大健康 2026-02-06
近期,中央网信办会同国家医保局深入整治涉医药集中带量采购的网上虚假不实信息,依法依约处置一批污名集采、制造焦虑、误导公众的账号。
央视新闻客户端 2026-02-05医保 DRG/DIP 支付方式改革和医保医师记分制推行的大背景下,“首诊医师绩效与病种绩效” 双规并进绩效模型为医院绩效管理提供了创新思路和实践方案 。展望未来,随着医改的持续深入,这套绩效模型将在医院高质量发展中发挥更为关键的作用 。
秦永方医疗卫生财务会计经济研究 2026-02-05
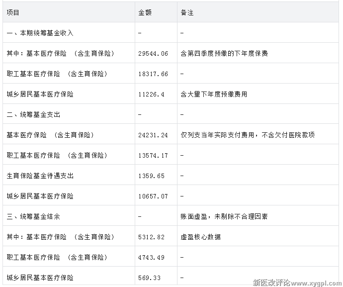
现在医保基金核算方式采取“收费实现制”,什么时候收到钱就做收入,什么时候付款就做支出,例如每年缴费时间在第四季度就算做当年的收入,其实应该与下一年的医保金支出相匹配,这样就会导致医保基金结余“虚盈”,容易导致人们误解,甚至医保政策决策失误。针对医保基金核算中的问题,财政部近日印发《〈社会保险基金会计制度〉补充规定》的通知(财会〔2025〕35号,以下简称《通知》),意味着医保基金运行将彻底告别以往“雾里看花”的模糊状态,更让每一笔关乎群众生命健康的“救命钱”,其来龙去脉都实现可追溯、可验证、可问责,真正做到账实清晰、监管有据、风险可控。
秦永方医疗卫生财务会计经济研究 2026-02-05
2025年,在中美上演激烈贸易战、全球地缘政治日益复杂的情况下,我国医药出口仍取得增长,出口超千亿,达1113.41亿美元,同比增长3.41%。
自然药论 2026-02-05长寿医学赛道近两年热度飙升,从一线城市高端商圈到新一线城市健康园区,各类长寿诊所、抗衰中心遍地开花。但行业调研数据却泼了一盆冷水:仅39%的长寿诊所实现盈利,也就是说一半以上的创业者,处于亏损、持平或艰难续命状态。
健康界 2026-02-05
